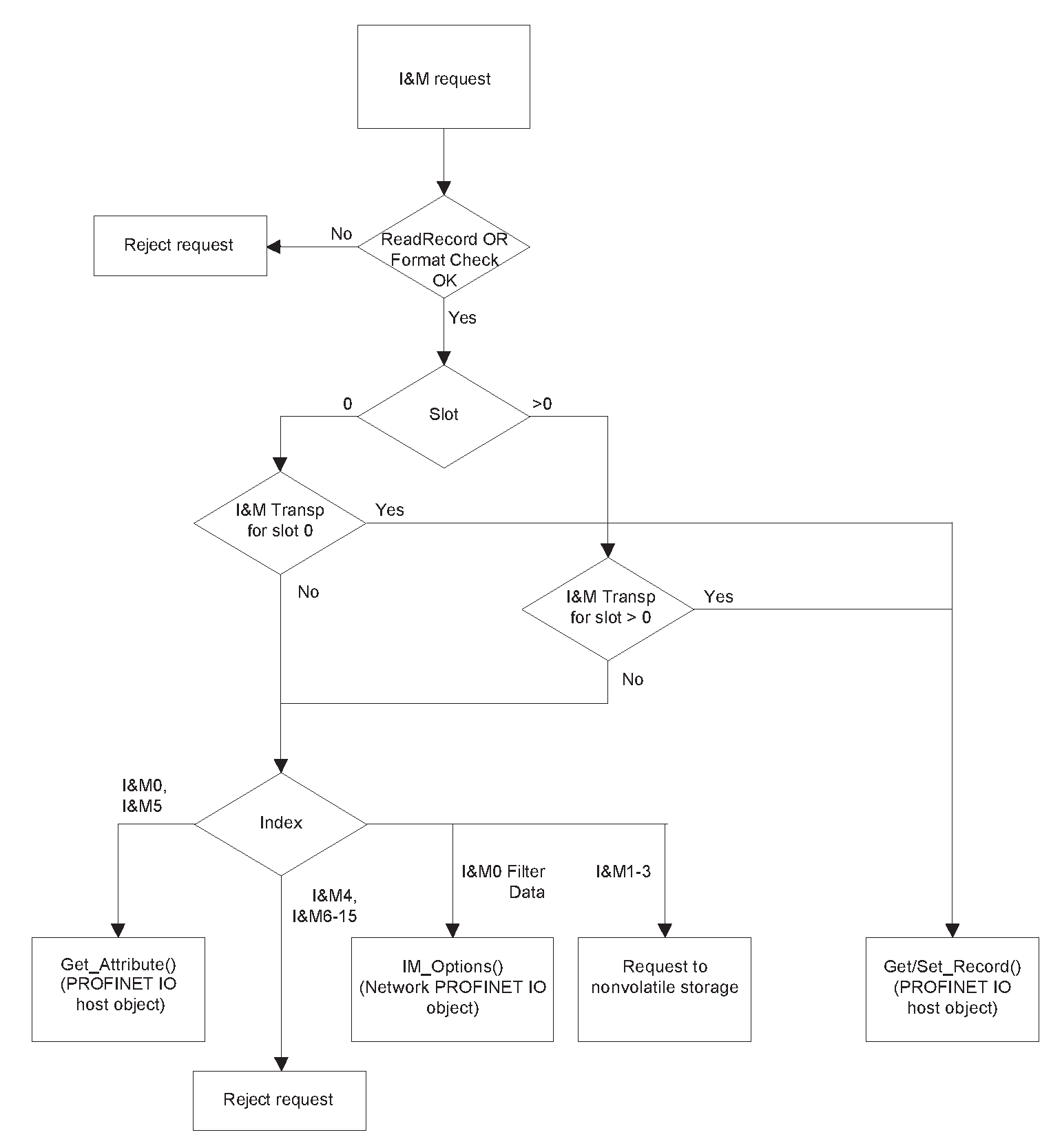
Flowchart — I&M Record Data Handling
This flowchart illustrates how I&M Record Data requests are handled by the Anybus module.
Figure D.2.
![]() |
Details for command Get_Record in the PROFINET IO Object (F6h)
Details for command Set_Record in the PROFINET IO Object (F6h)
